
Kundeservice
Mestre kundeservice i 2025! Øg loyalitet, indtjening og færdigheder med eksperttips, bedste praksis og en gratis LiveAgent-prøveperiode.

Lær hvordan du opretter effektive kundeserviceprocesser med 5 trin: definer mål, etabler roller, kortlæg kunderejsen, vælg værktøjer og implementer feedbacksløjfer. Disse trin forbedrer træning, produktivitet, automatisering og medarbejdertilfredshed.
Nøglen til at opretholde en høj standard for kundeservice er en detaljeret kundeserviceproces, som dit team kan følge. I andre brancher, som luftfart eller medicin, har fagfolk regler og procedurer at følge, før de kan flyve et fly eller udføre en medicinsk procedure. Den samme ramme gælder for at styre et højt præsterende kundeserviceteam.
I denne artikel lærer du, hvad kundeserviceprocesser er, deres fordele, og hvorfor de er vigtige for at yde god kundeservice. Vi dækker 5 handlingsbare trin til at skabe processer, der virker, og hvordan du undgår almindelige fejl, og vi analyserer virkelige eksempler på SOP’er og flowcharts for at inspirere dig.
Kort sagt giver kundeserviceprocesser dit team en pålidelig beslutningsvejledning. Tænk på dem som skabeloner, der skitserer de aktiviteter, der er involveret i at tage en ticket fra forespørgsel til løsning, samtidig med at de definerer, hvad en kvalitets kundeerfaring betyder for dig.
Forestil dig, at du ender med at møde det helt samme problem to gange. Første gang får du et hurtigt svar og bliver straks eskaleret til en seniorrepræsentant eller får endda tilbudt en rabat. Anden gang bliver du kastet fra agent til agent uden hjælp i sigte og kan ikke lade være med at undre dig over, hvorfor det var så anderledes og nemt første gang. Det er sådan, det kunne se ud, hvis en virksomhed ikke havde processer på plads, og hver agent traf vilkårlige beslutninger.
Processer behøver ikke at være strengt fulgte scripts. De er beregnet til at være fleksible og tilpasningsdygtige, samtidig med at de bevarer det samme niveau af kundeservice, når din virksomhed vokser. Det er derfor, flowcharts og SOP’er er de mest populære valg til at repræsentere processerne.
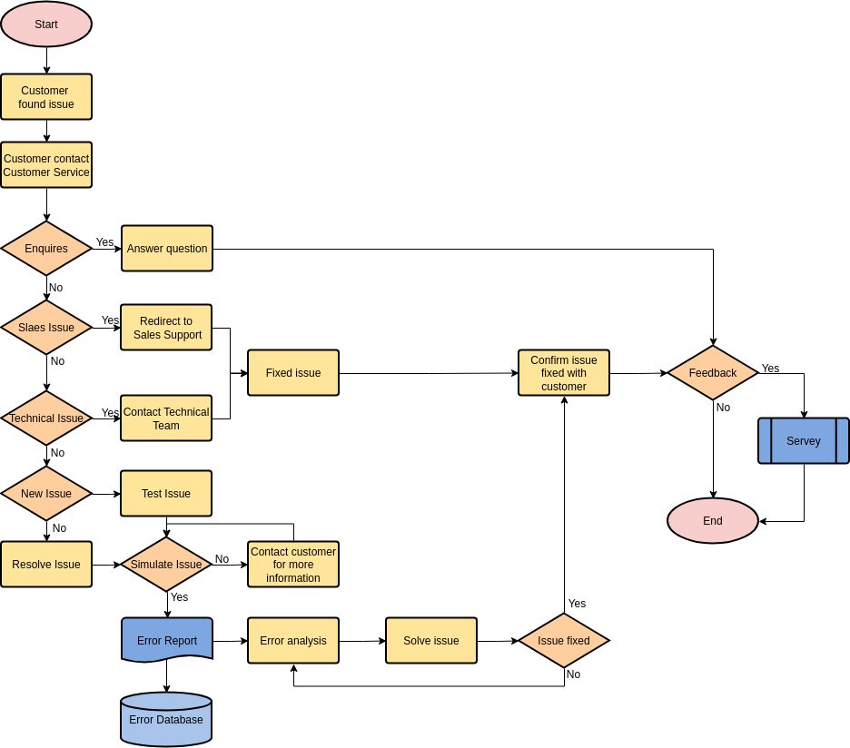
Nedenfor er et minimalt kundeserviceflowchart, der detaljerer rejsen fra første kontakt til ticketløsning:

Flowcharts strømliner beslutningstagning, kondenserer komplekse processer til let forståelige, handlingsbare trin. For eksempel ved hver agent takket være et eskaleringsflowchart, til hvem, hvordan og hvornår en ticket skal overføres. SOP’er er dybdegående strukturerede dokumenter, der detaljerer processerne. Du kan tænke på flowcharts som det visuelle resumé af de mere robuste og detaljerede SOP’er.
Kun du og dit team kender dine nøjagtige processer, men alle ved, hvis du ikke har nogen. Oplevelsen, som dit kundeserviceteam leverer, er sandhedens øjeblik. Dit team består af mennesker, som simpelthen vil have gode og dårlige dage, og disse regler sikrer, at de kan træffe hurtige og konsistente beslutninger selv på dårlige dage.
En standardiseret kundeserviceproces sætter forventninger og viser, at du er forpligtet til at skabe en kundecentrisk kultur. I sidste ende handler processer om at levere konsistent positive kundeerfaring og få dem til at vende tilbage for mere. Med 3 ud af 5 kunder, der forlader mærker på grund af dårlige erfaringer, er effektive processer en afgørende del af at øge kundeloyalitet.
Dette er de vigtigste fordele ved at sætte kundeserviceprocesser:
Uanset om du forfiner eksisterende processer, nedskriver dem eller bygger fra bunden, vil disse fem trin helt sikkert give et solidt grundlag for ethvert kundeserviceteam. Disse trin giver dig mulighed for at forstå din nuværende situation, udkast revisioner og sikre kontinuerlig forbedring. Vi valgte disse trin baseret på vores egen erfaring med at udkaste effektive kundeserviceprocesser, samt erfaringen fra vores kunder.

Det hele starter med kundecentriskhed. Du hører det overalt, men det er fordi det virkelig virker. Når du fokuserer på dine kunder, falder alle andre mål på plads. At basere alt, hvad du gør, på kundens behov og forventninger vil guide dig i at sætte vigtige KPI’er og de bedste processer for at opnå dem, hvilket til sidst fører til fremragende kundeservice.
Men først kan du ikke ændre det, du ikke forstår. Analysér dine nuværende processer. Selv hvis de ikke er dokumenteret og mundtligt aftalt, opererer din kundeservice allerede efter uskrevne regler og workflows. Du kan finde ud af, at de virker fint fra starten, men det betaler sig stadig at skrive dem ned for at skabe en konsistent oplevelse og forkorte onboarding-tiderne.
For at diagnosticere dine eksisterende processer skal du stille disse spørgsmål:
Når du ser mangler, skal du overveje, hvilken slags oplevelse du gerne vil have, dine kunder skal have. Vi vil se på at detaljere en kunderejse i næste trin, men nogle gange er det bedste, du kan gøre, at spørge dine kunder. Glem ikke at indsamle medarbejderfeedback også. Deres synspunkt kan afsløre problemer i dine interne kundesupportprocesser, men de kan også hjælpe dig med at forstå dine kunder.
Uanset størrelsen på dit kundeserviceteam har du sandsynligvis tildelte roller og etablerede processer, selv hvis uskrevne. Raffinering af disse processer vil ikke kun kræve tildeling af roller, men hjælpe dig også med at gøre det effektivt.
Nogen skal udkaste processerne, sikre træning og spore og måle fremskridt. Desuden vil nogle processer, såsom eskalering, klart definere rollerne for senior- og juniorstab, hvilket hjælper dig med at strukturere dine afdelinger bedre. Til sidst er det god praksis at inkludere navnet på den ansvarlige person, som spørgsmål skal henvises til.
Hvis du har brug for hjælp til at beslutte, hvad du skal basere de forventede kundeinteraktionsresultater på, skal du prøve at udarbejde et kunderejsekort. Det er en visuel repræsentation af kunder, der når deres mål. Det detaljerer alle kontaktpunkter, motivationer og kundens behov på tværs af forskellige stadier, hvilket giver dig et benchmark til at modellere individuelle kundeinteraktioner.
Med stigende kundeforventninger er dit bedste bud at kende dine kunder så godt, at du kan løse problemer, før de selv ved, at der er et problem. For eksempel kan hyppige, nemme spørgsmål pege på mangel på selvbetjeningsindstillinger eller at disse ikke er let tilgængelige, hvilket opfordrer dig til at foretage justeringer.
Den bedste måde at spare tid på, både for dine kunder og medarbeidere, er at investere i selvbetjeningsindstillinger, såsom knowledge bases. Faktisk afslører en undersøgelse, at 8 ud af 10 kunder gentager kravet om flere selvbetjeningsindstillinger via en kundeportal:

Disse giver agenter mulighed for at henvise kunder til selvhjælpsartikler i stedet for at bruge store mængder tid på at lede kunder trin for trin. Et andet vigtigt selvbetjeningsværktøj er chatbots. De leverer menneskelig-lignende support 24/7, ofte peger kunder til hurtige selvbetjeningsløsninger meget hurtigere end menneskelige agenter ville.
Du kan sætte en fantastisk kundesupportproces, men kæmpe med at forene den på tværs af alle kanaler og kontaktpunkter. Når alt kommer til alt, er en af hovedårsagerne til, at du vil sætte processer, at undgå informationssilo’er og frem og tilbage mellem afdelinger. Der er ikke meget, som kunder hader mere end at blive overført fra agent til agent, for ikke at nævne frustrationen over at skulle gentage oplysninger.
God omnichannel ticketing software giver dine teams mulighed for at være på samme side og uden besvær dele information på tværs af afdelinger og kanaler. Desuden tillader disse systemer samarbejde i tickets, agentmeddelelser og ansvarlighed.
At sætte processer er ikke en engangsopgave. Dine kunder og virksomhed udvikler sig over tid, hvilket omdefinerer, hvad god kundeservice betyder. Det er derfor afgørende at udvikle en feedbacksløjfe. Dette betyder, at du ikke kun indsamler og analyserer feedback, men også handler og gør denne proces til en uendelig cyklus. På denne måde kan du knibe eventuelle mangler i knoppen, før de bliver til problemer.
Bevæbnet med din viden om processer og indsigter fra kolleger, KPI’er og måske endda kunder kan du begynde at skrive det hele ned. Sæt handlingsbare mål og ansvarlighed for at sikre, at du opretholder forpligtelsen til nye processer. Beskriv hvert trin og list de ressourcer og oplysninger, der er nødvendige.
Flere valg, du træffer undervejs, kan være skadelige for funktionen af dine processer. Her er nogle handlingsbare indsigter, du altid bør overveje, når du foretager ændringer i dine processer.
At sætte processer tidligt bliver endnu mere værdifuldt, når du udvider senere. Forestil dig, hvor meget tid du kan spare ved at give nye medarbeidere en klar manual i stedet for at skulle gentage de samme oplysninger. Men glem ikke at kommunikere hver ny kundesupportproces ændring og give træning til eksisterende medarbeidere. Processer kan kun opfylde deres formål, når alle medarbeidere er med på det.
Kundeserviceprocesser er beregnet til at være nemme at følge og gentagelige. Det er derfor, de ofte fungerer på et hvis-så-basis, præcis som en maskine. For eksempel kan dine processer angive, at hvis en virksomhedsklient kontakter dig, skal billetten besvares øjeblikkeligt. Indstilling af automatisering og SLA-regler kan øge effektiviteten og reducere menneskelige fejl endnu mere, men vigtigst af alt sparer det tid og penge.
Med LiveAgent kan du reducere gentagne opgaver. Automatiseringsregler er en robust og fleksibel funktion, der kan kopiere de fleste af dine processer. Kundeserviceagenter vil ikke længere spilde tid på at finde ud af de korrekte tags, de får de rigtige billetter tildelt automatisk, og de mister aldrig vigtige billetter igen.

Gode regler betyder intet, hvis dine agenter konstant kæmper for data, og afdelinger skaber informationssilo’er. Kunder hader at skulle gentage oplysninger til flere repræsentanter. Det viser, at du ikke kender dem og ikke ønsker at lære dem at kende.
På den anden side er kunder helt fine med at overgive deres personlige oplysninger, hvis det betyder, at de får en personaliseret, problemfri service. Faktisk vil 80% af forbrugerne dele personlige data i bytte for tilbud eller rabatter. Det er derfor, du vil investere i kundeservicesoftware, der omdanner den besværlige opgave med at centralisere dine data til en problemfri vane.
At se KPI’er forbedres er fantastisk, men uden direkte indsigt i kundeerfaring gætter du for evigt på, hvad der virker og hvorfor. At spørge om feedback bør være en del af hver kundeinteraktion. Du kan oprette en helt ny SOP, der detaljerer måder at spørge om kundefeedback på. Men dette er endnu en let automatiseret ting. Ved hjælp af værktøjer som LiveAgent’s Nicereply integration vil hver ticketløsning automatisk blive efterfulgt af en feedbackprompt.
Det er kundeservice- og salgsafdelingerne, der taler direkte til kunder. At dele de oplysninger, de indsamler, med andre afdelinger er afgørende for virksomhedens sundhed og succes. Deres indsigter er især værdifulde for marketing- og udviklingsdepartementer, da de kan drive yderligere beslutninger. Omvendt kan kundeservice ikke fungere korrekt og give nyttige svar uden at vide, hvad de andre afdelinger arbejder på.
Konsistens er det mest almindelige problem, på trods af at processer ofte sættes med målet om konsistens for øje. Hvis du tror, at dine processer fører til succes, men ikke bliver fulgt, skal du sikre, at kundeserviceagenter er tilstrækkeligt trænet og holdt ansvarlige. Lyt til deres feedback for at bestemme, om problemet kan ligge andre steder.
Ignorering af feedback kan blive dyrt i enhver forretningsbestræbelse, og kundeserviceprocesser er det samme. Du har sat nye processer, og pludselig klager flere kunder over, at de bliver overført frem og tilbage. Det betyder, at det er tid til at revidere din kundesupportproces. Måske har du utilsigtet skabt et unødvendigt trin eller udbredt oprettelsen af informationssilo’er.
Ikke at udnytte teknologi betyder at miste penge og ressourcer hver dag. Help desk softwareudbydere har allerede tænkt på dine processer og udviklet regler, automatisering og samarbejdsfunktioner for at gøre tingene lettere for dig. Men pas på, at blindt tvinge innovation eller ikke overvåge teknologibrug kan have negative effekter, hvilket fører til dårlig kundeservice og frustrerede kunder.
Langsomme svartider kan afsløre unødvendige eller manglende trin i din proces. Manglende trin fører til usikre agenter, der tager for lang tid at beslutte, mens unødvendige trin bremser hele processen.
Ikke at lukke sløjfen. Processer skal revideres kontinuerligt. Hver justering, der foretages, fører til en ny analysecyklus. Inkorporer feedbacksløjfer, både fra kunder og medarbeidere, og fortsæt med at måle KPI’er.
At se pænere feedback og mere afslappet personale er slutmålet, men uden et pålideligt mål for dine bestræbelser kan du aldrig vide omfanget af din succes. At sætte målbare mål giver også dine agenter mulighed for at forestille sig og fejre fremskridt.
Disse standard key performance indicators (KPI) hjælper dig med at måle effektiviteten af dine processer:
Gennemsnitlig tid til løsning (TTR): Dette er den bedste indikator for proceseffektivitet. Med så mange bevægelige dele er det nemt for en ticket at blive stukket fast. Hvis dine processer er sat rigtigt, kan dine kunder bevæge sig gennem kontaktpunkterne glat og nå deres mål rettidigt.
Gennemsnitlig svartid (ART): Hvis dit personale bruger tid på at finde ud af næste bedste skridt og konsulterer andre, vil din svartid lide. En reduceret svartid indikerer klart, at din kundeservice kører mere glat.
Kundetilfredshedsscore (CSAT): Det måler den overordnede tilfredshed med kundeserviceagenter. Kunder har høje forventninger til professionalisme og hastighed, og din evne til at møde disse forventninger vil helt sikkert afspejle sig på kundetilfredshed.

Andre metrics, såsom Customer effort score (CES), Net promoter score (NPS) eller churn rate, kan også forbedres. Takket være bedre svars- og løsningstider vil kunder føle sig mere værdsat og loyale over for dit mærke. Vær opmærksom på at sætte realistiske mål og ansvarlighed, men pas på ikke at skabe unødvendig stress på dine kundeserviceagenter.
Kundeserviceprocesser guider dit team i at træffe beslutninger. De fungerer som skabeloner til håndtering af billetter fra start til slut. Her er nogle casestudier af virksomheder, der implementerede processer, og hvordan det gavnede dem.
Namecheap, en top domæneregistrerings- og webhosting-virksomhed, stod over for udfordringer med mange supportanmodninger. De satte klare eskaleringsprocesser op for bedre at styre kundeservice.
Ved at definere serviceniveauer og færdigheder sikrede de, at billetter blev kategoriseret og sendt til de rigtige teams. Dette reducerede unødvendige eskalering og forkortede den tid, der var nødvendig for at løse komplekse problemer.
Texas Tech University havde problemer med at administrere mange supportanmodninger fra studerende og personale. De oprettede SOP’er for forskellige scenarier som tekniske problemer, administrative forespørgsler og nødsituationer.
Disse SOP’er gav klare trin til eskalering af problemer, kommunikation med andre afdelinger og hurtig problemløsning. Dette forbedrede intern kommunikation og koordination.
Airbnb bruger personaliserede supportprocesser til at forbedre kundeerfaring. De har SOP’er for almindelige problemer som bookingproblemer, sikkerhedsproblemer og vært-gæst-tvister.
Disse SOP’er guider supportagenter gennem hvert trin, fra forespørgsel til løsning, hvilket sikrer konsistente og skræddersyede svar. Denne tilgang forbedrede løsningstider og bygger tillid og loyalitet ved at yde pålidelig support.
Fremtiden handler om at levere konsistent fremragende personaliserede oplevelser, og AI er i forgrunden. Vi har diskuteret at sætte automatiseringsregler for automatisk at overholde processer. AI skal overtage trivielle processuelle opgaver. Det frigør menneskelige agenter til at fokusere på unikt menneskelige opgaver og komplekse problemer.
AI chatbots kan programmeres til at overholde dine processer og blive nye forudtrænet agenter. Hvis eskalering er nødvendig, kan chatbots med succes forbinde kunder til de rigtige agenter i de rigtige afdelinger.
Chatbots og AI copilots vil også hjælpe med informationssilo’er. Ved at indsamle data om kundesamtaler kan det give forslag, indsigter og resuméer af tidligere samtaler. Du kan nemt tilføje dem til dit websted med no-code muligheder som URLsLab bot.
Dagens kunder navigerer problemfrit på tværs af kanaler, så at være til stede på forskellige kanaler betaler sig. Men at levere konsistent positive oplevelser via alle disse kanaler er en helt anden historie. Omnichannel kundeservicesoftware hjælper dig med at holde trit med efterspørgslen, samtidig med at du forener processer og oplevelser på tværs af platforme, alt i et enkelt dashboard. Funktioner som hybrid ticket stream systemet giver dig mulighed for at spore en kundes rejse via forskellige kanaler i en enkelt ticket, hvilket gør informationsdeling og samarbejde problemfrit.
Husk, at kun dit team kender dine nøjagtige processer, men alle ved, hvis du ikke har nogen. Effektive kundeserviceprocesser hjælper dig med at levere fantastiske kundeerfaring, hvilket omdanner dem til loyale kunder. Det er derfor, at investering i kundeservice- og supportprocesser er afgørende.
Den sværeste del af kundeserviceprocesser er at sikre konsistens på tværs af kanaler og afdelinger. God kundeservicesoftware gør det meget lettere at samarbejde, dele information, automatisere og spore kunderejsen i et dashboard, hvilket sikrer en konsistent oplevelse. Test den gratis 30-dages prøveperiode af kundeservicesoftware fra LiveAgent!
Kort sagt er det en beslutningsvejledning for dit kundeserviceteam. Det er et klart skrevet sæt regler, der definerer forventet adfærd i både daglige og usædvanlige situationer. Det mest almindelige eksempel er eskaleringsprocessen, som klart detaljerer hvornår, hvordan og til hvem en bestemt kundeforespørgsel skal overføres.
Flowcharts er den mest populære visualisering af kundeserviceprocesser. Disse diagrammer er nemme at forstå og kan kondensere komplekse processer til en simpel og handlingsbar struktur. På denne måde ved medarbeiderne næste bedste skridt på få sekunder.
SOP'er er strukturerede dokumenter, der detaljerer individuelle processer trin for trin. Mens flowcharts holder trinene korte og handlingsbare, er SOP'er fantastiske til at fange processer, der kræver mere dybdegående forklaringer.
Disse termer bruges ofte i flæng, men der er en lille forskel. Begge er lister over aktiviteter, der fører til målafslutning. Mens workflows fokuserer på at afslutte præcise opgaver, er processer løbende og målretter større organisatoriske mål.
Automatiser og nå dine KPI-mål med kundeservicesoftware fra LiveAgent! Administrer kundeserviceprocesser, automatiser og nå dine KPI-mål med kundeservicesoftware fra LiveAgent!

Mestre kundeservice i 2025! Øg loyalitet, indtjening og færdigheder med eksperttips, bedste praksis og en gratis LiveAgent-prøveperiode.

Kundeservicerapporter hjælper virksomheder med at spore tendenser, identificere forbedringspotentialer og træffe informerede beslutninger ved at give indsigt i ...

Boost din kundeservice med vores praktiske kundeservicetjekliste – afkryds alt for at sætte dig på vejen til succes.